农业资源环境
Agricultural Resources and Environment
一、培养目标
培养具有扎实的农学、地学、化学、生物学及管理学基础和良好创新意识,掌握农业资源与环境科学方面的基本理论、基本知识和基本技能,能够在农业、林业、水利、环保、国土资源等部门和单位从事土壤与肥料、资源管理、环境保护、生态建设方面的教学、科研、技术开发与推广、相关管理工作的高素质应用技术人才。
二、培养要求
农业资源与环境专业要求毕业生达到以下培养标准
(一)具备农业资源与环境方面的基本理论、基本知识
1.具备较强的数理化基础和计算机知识。
2.掌握植物学、植物生理学、生物化学、农业气象、微生物学、地质学等的基本理论知识。
3.具备较丰富的经济学、管理学、社会学等人文和社会科学知识。熟练掌握一门外语,借助科技字典,能顺利地阅读本专业文献,并具备初步的口语交际能力。
(二)具有解决农业资源与环境领域的操作技能
1.具有土壤发生与分类理论,运用资源与环境信息基础知识,掌握土壤和土地资源调查、评价及其利用规划理论与方法;
2.具有植物营养学、肥料学基础知识,掌握配方施肥与培肥土壤、农业污染控制与农业清洁生产技术;
3.掌握现代土壤、植物和环境分析测试理论与方法,具备环境质量监测与农产品品质分析能力;
4.具备生态学、水利学等学科理论与方法,掌握水土保持、土壤改良和提高农业水资源利用效率技术;
5.熟悉国家、国际组织与机构的农业、资源与环境方面的法律法规,掌握我国农业、资源与环境方面的方针、政策,熟悉资源管理与环境控制工作程序;
6.掌握文献检索、资料收集的基本方法,具有良好的从事本专业所需要的口头与文字表达能力。
(三)有效的沟通与交流能力
1.能够进行土壤改良利用、肥料加工产业有关文件的编撰,如:可行性研究报告、项目任务书、投标书等,并可进行说明与阐释。
2.具备较强的与人沟通能力,能够控制自我并了解、理解他人需求和意愿。
3.具备较强的适应能力,自信、灵活地处理新的和不断变化的人际环境和工作环境。
4.能够跟踪本领域最新技术发展趋势,具备收集、分析、判断、归纳和选择国内外相关技术信息的能力。
5.具备团队合作精神,并具备一定的协调、管理、竞争与合作的初步能力。
(四)具备良好的职业道德,体现对职业、社会、环境的责任
1.掌握一定的职业健康安全、环境的法律法规、标准知识,以及应遵守的职业道德规范。遵守所属职业体系的职业行为准则。
2.具有良好的质量、安全、服务和环保意识,并承担有关健康、安全、福利等事物的责任。
3.为保持和增强职业能力,检查自身的发展需求,制定并实施职业发展计划。
三、主干学科
土壤学、植物营养学
四、主要课程
土壤学、植物营养学、土壤-植物-环境分析、植物营养研究法、土壤地理学、土壤调查与制图、肥料加工学、作物施肥各论。
五、主要实践教学环节
1.课程实验:化学实验、植物生理学实验、基础生物化学实验、农业气象学实验、普通微生物学实验、土壤学实验、植物营养学实验、肥料加工学实验、植物营养研究法实验、土壤-植物-环境分析实验。
2.教学实习:
植物学实习:实习植物标本采集、植物的分类检索和认知。
农业气象学实习:地温、气温观测,辐射观测,空气湿度数据查算,太阳辐射量计算, 以及相关数据的整理与分析。
地质学实习:观察水侵蚀、搬运与沉积作用特点;划分地层;观察典型地质构造,认识褶皱、断层,罗盘的使用和产状要素的测量,绘制路线剖面图、素描图。
土壤综合实习:土壤剖面观测技术和土壤分类及识别。野外调查区域的土壤形态特征、理化性质和成土因素的描述;掌握土壤调查和制图的一般程序。
肥料加工学实习:参观肥料生产企业的生产工艺、流程和主要设备。
3.生产实习:参与农业生产实践和管理、肥料企业营销、生产加工等。
4.科研训练:参与指导教师科研项目和老员工创新、创业项目。
5.社会实践:参与公益性活动,支农服务志愿者。
6.毕业论文(实习):参与指导教师科研项目,完成课题实验设计、试验实施、测试分析、结果分析、撰写论文和论文答辩环节。
六、修业年限及授予学位
四年;农学学士
七、教学计划表
见附表 1。
八、课程拓扑图
见附图 1。
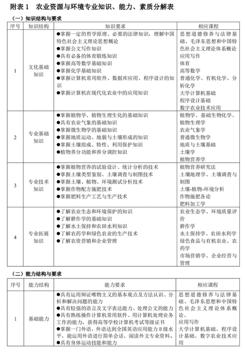
九、知识能力结构分解表
见附表 2。
