U8国际·(中国区)有限公司官网
今天是:
设为首页
|
加入收藏
崇德 尚学 敬业 创新
网站首页
关于我们
U8国际官网简介
组织机构
公司领导
党群工作
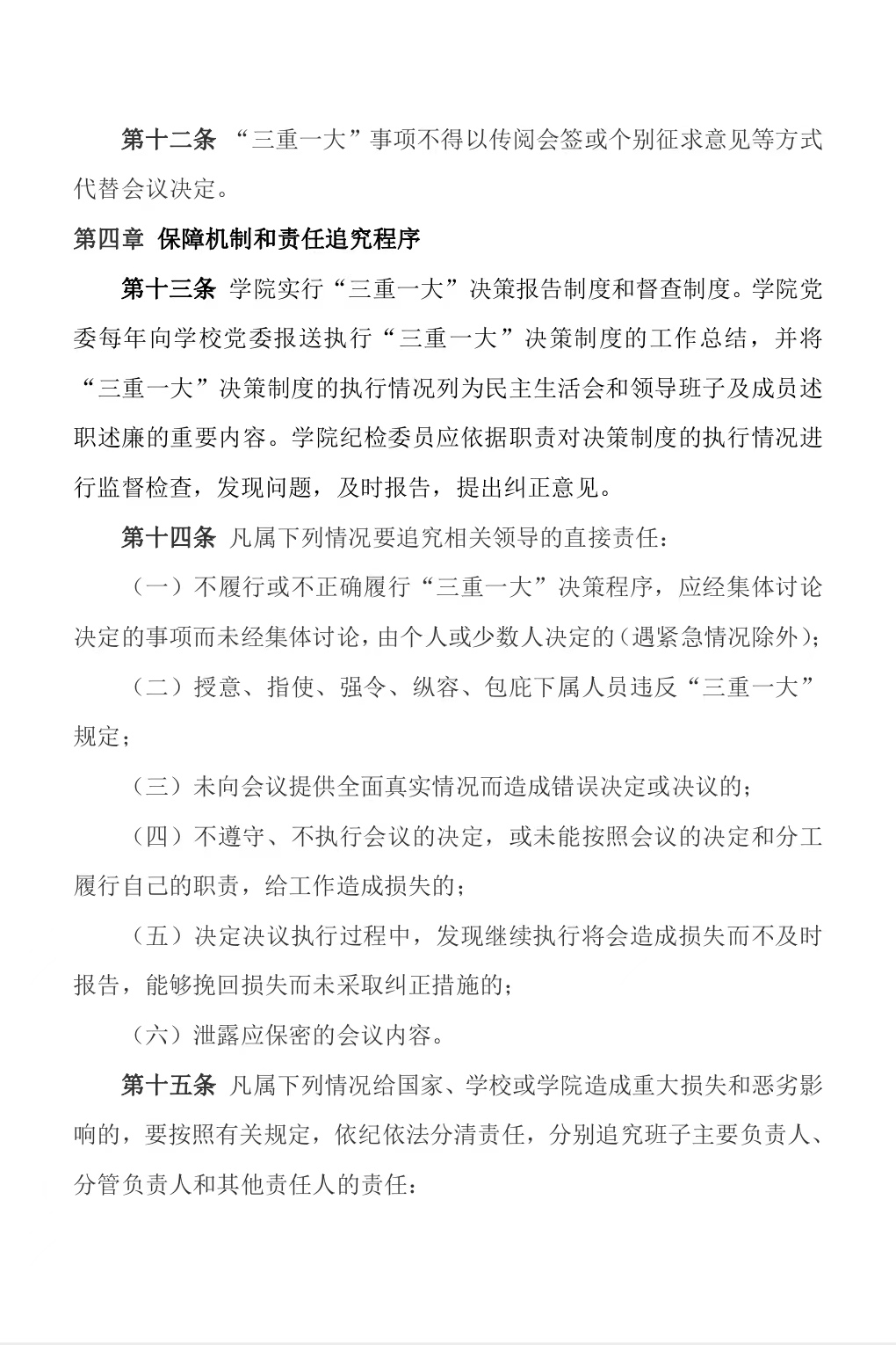
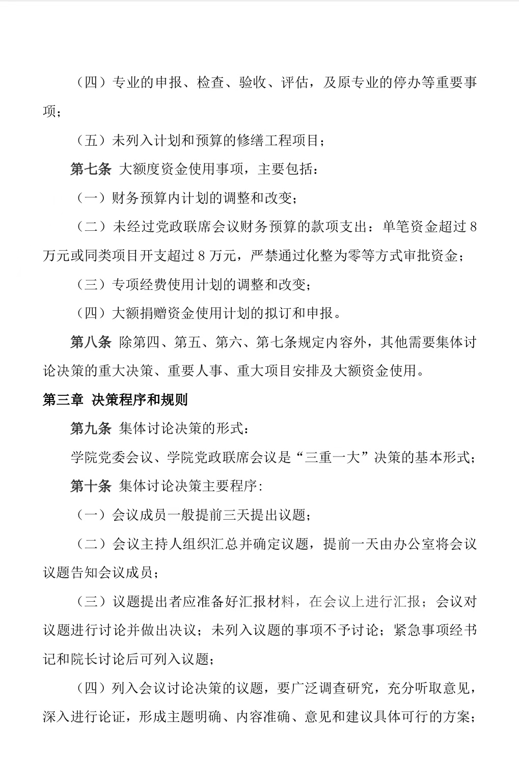
党建动态
党支部机构
工会工作
文件制度
师德师风教育专栏
团队队伍
团队概况
专任教师
实验实训教师
人才培养
旗下产业
研究生教育
科学研究
科研项目
科研成果
科研平台
团队建设
学科专业
学科团队
社会服务
成果转化
产学研合作
社会服务
员工工作
组织机构
“六分仪”辅导员工作室
员工党建
团学工作
就业信息
耕读教育
就业专栏
党群工作
党建动态
党支部机构
工会工作
文件制度
师德师风教育专栏
文件制度
当前位置:
网站首页
>>
党群工作
>>
文件制度
>> 正文
中共U8国际官网委员会“三重一大”决策制度实施办法
发布时间:2022-11-01 浏览次数:
单位地址: U8国际官网 邮政编码:150030 办公室 :0451-55191170 Copyright U8国际·(中国区)有限公司官网 版权所有 , All Rights Reserved